2417 читали · 6 лет назад
Сетевой инвертор (grid- inverter).
Сетевыми инверторами являются устройства, преобразующими постоянное напряжение от солнечных батарей в переменное напряжение, и передающие его напрямую в сеть 220В(380В), тем самым снижая потребление электроэнергии от энергосетей...
6540 читали · 4 года назад
Как переделать ММА инвертор в полуавтомат, что для этого нужно
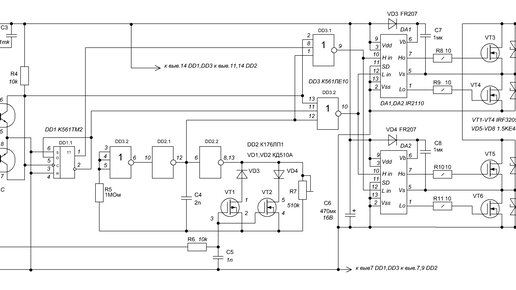
Содержание: Не будем вдаваться в преимущества сварочных полуавтоматов, поскольку они и так очевидны. Самое главное преимущество связано с созданием качественного и идеально ровного шва, без какого-либо шлака. Недостатков у полуавтоматов лишь два. Один из них это более высокая стоимость, чем на ММА инверторы, а вторая — необходимость использования защитного газа. Однако можно сэкономить на покупке сварочного полуавтомата, если переделать обычный ММА инвертор под полуавтоматическую сварку. Таким образом, можно будет варить конструкции из тонких металлов, например, кузов автомобиля...