Как открыть редактор реестра Windows
06 Создание регистра
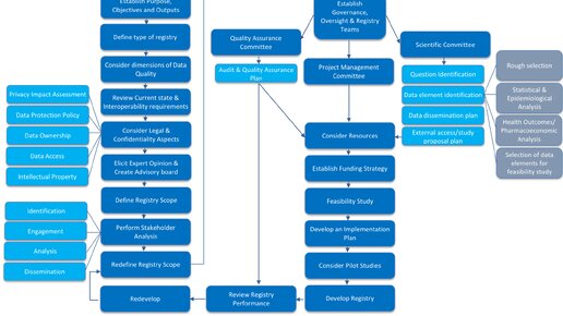
Для создания успешного и устойчивого регистра пациентов требуются значительные ресурсы и поддержка, объем которых может быть неочевидным в начале планирования. В этом разделе описывается подход к планированию регистра, который считается логичным и позволяет специалистам предлагать осуществимые стратегии развития, которые позволяют избежать дублирования усилий и включают в себя лучшие практики, а также предусматривают обширную поддержку заинтересованных сторон, необходимую для создания надежной, образцовой...
Регистры 1С простыми словами: зачем они нужны и как работают
Мы уже знакомы со справочниками и документами в 1С.
Справочники хранят полезную информацию — например, список товаров. Документы фиксируют события — покупку, продажу, списание. Вроде бы этого хватает для простого учета, но в реальной работе одной пары «справочники + документы» мало. Чтобы система была быстрой и удобной, придумали ещё один важный элемент — регистры. Представьте: в справочник мы добавили «Молоко» и указали жирность, калорийность и прочие параметры. Пользователь может открыть карточку и посмотреть, сколько в нем углеводов...