Построение изображения в собирающей линзе
Собирающая линза
Собирающая линза — это оптический элемент, который фокусирует световые лучи, идущие параллельно к главной оптической оси. Такие линзы широко используются в различных оптических приборах. Собирающие линзы играют важную роль в нашей жизни, облегчая восприятие изображений и расширяя возможности оптики...
Линза для очков. Что это такое?
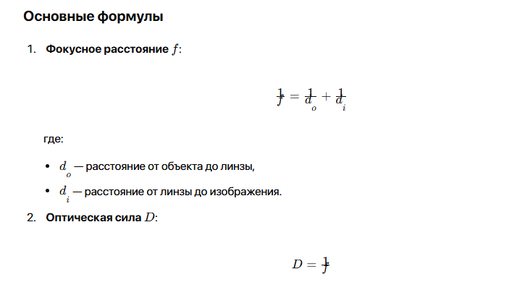
Одним из основных параметров очковой линзы является оптическая сила. По своей сути, этот параметр определяет, насколько сильно линза отклоняет световые лучи. Например, если линза собирающая, то чем сильнее оптическая сила, тем ближе будет фокус линзы (обозначается как F) - точка, где сойдутся световые лучи, которые прошли через эту линзу. У рассеивающих линз - чем сильнее оптическая сила, тем сильнее линза отклонит световые лучи в сторону. С другой стороны, оптическая сила линзы характеризует ее увеличивающую способность...