Понятие дроби
Взаимно обратные числа
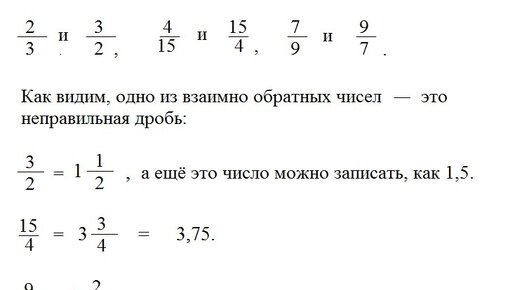
Уважаемые мамы и папы, дедушки и бабушки! Две дроби называют взаимно обратными числами, если знаменатель одного из его них равен числителю второго и при этом числитель равен знаменателю второго, например:...
Умножение и деление обыкновенных дробей
1. Умножение обыкновенных дробей Правило: Чтобы умножить дробь на дробь, нужно перемножить их числители и их знаменатели. Формула: Пример 1: Умножим 2/3 на 4/5. (2/3) * (4/5) = (2 * 4) / (3 * 5) = 8/15 Пример 2: Умножим 1/2 на 7/8. (1/2) * (7/8) = (1 * 7) / (2 * 8) = 7/16 Сокращение дробей до умножения Чтобы облегчить вычисления, дроби можно сокращать еще до выполнения умножения. Сокращать можно любой числитель с любым знаменателем. Пример 3: Умножим 3/8 на 4/9. Запишем пример: (3/8) * (4/9) Мы видим, что числитель первой дроби (3) и знаменатель второй дроби (9) делятся на 3...