1692 читали · 6 лет назад
Преобразователь напряжения с синусоидальным выходом.
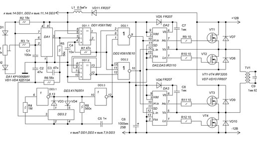
Большинство известных преобразователей постоянного напряжения в переменное имеют прямоугольный выходной сигнал. Но крутые фронты прямоугольных импульсов создают сильные помехи. Асинхронные двигатели при питании прямоугольным напряжением сильно шумят, нагреваются и имеют низкий К.П.Д. Эти проблемы устраняются, если питать нагрузку синусоидальным напряжением. Известны компьютерные источники бесперебойного питания, имеющие « синусоиду» на выходе с микропроцессорным управлением. Широкого распространения они не получили из-за большой стоимости (в разы большие, чем простые преобразователи)...
06:44
1,0×
00:00/06:44
688,2 тыс смотрели · 4 года назад
2154 читали · 3 года назад
Что такое синусы и косинусы. Откуда взялись табличные значения синусов и косинусов для 30°, 60° и 45°
Многих девятиклассников и восьмиклассников кидает в дрожь, когда учитель спрашивает чему равен косинус 60 градусов и строго наказывает учить "табличку". А для того чтобы ее выучить, достаточно один раз понять, откуда берутся эти значения в табличке. Начнем с определений. Без них конечно вообще невозможно понять, что такое синус, косинус и тангенс. На то они и определения... Вспомним как называются стороны прямоугольного треугольника, а также понятия противолежащая и прилежащая стороны. Выходит, что синус и косинус это отношения, т...