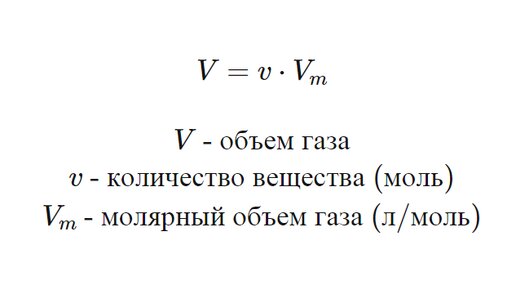
Как решать задачи на вычисление объёма газа по уравнению химической реакции
Готовимся к ЕГЭ по химии 2020. Газы - это жесть (много жести)!
Вы хотите познавать химию и профессионально, и с удовольствием? Тогда вам сюда! Автор методики системно-аналитического изучения химии Богунова В. Г. Раскрывает тайны решения задач, делится секретами мастерства при подготовке к ОГЭ, ЕГЭ, дви и олимпиадам Идет Шестая неделя учебного года...
Секретная шпаргалка по химии. 4.3. Горение смеси газов
Ребята, как мне нравится ваша реакция на мои статьи! Это что-то! Раньше я даже не подозревала, что буду получать удовольствие от написания статей, а еще большее удовольствие - от вашей реакции на них. В цирк ходить не нужно. Правда, пишут в комментариях мало, боятся попасться мне на зубок. Правильно боятся. Нехороший комментарий включает во мне дух воина-победителя, который издает боевой крик "Давай играть, как будто я голодная гиена, а ты - кость!" Дальше я за себя не отвечаю... Моим почитателям лучше не знать, чем такая игра заканчивается...