1012 читали · 2 года назад
Исследование функции на экстремум при помощи производной второго порядка
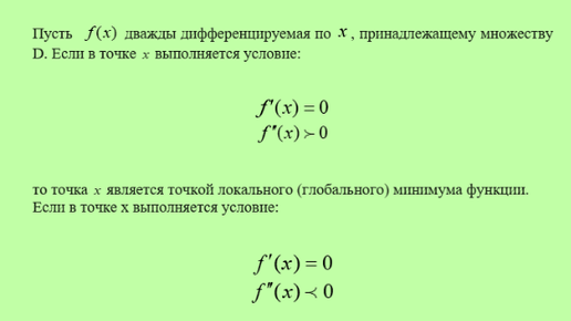
Для исследования функции на экстремум при помощи производной второго порядка нужно выполнить следующие шаги: 1. Найдите первую и вторую производные функции . Обозначим их как f '(x) и f ''(x) соответственно. Используем теоретической обоснование - необходимое условие экстремума функции одной переменной: 2. Найдите точки, где первая производная равна нулю или не существует. Это могут быть точки экстремума или точки перегиба. 3. Найдите значения второй производной в найденных точках и классифицируйте их используя достаточное условие экстремума...
115 читали · 3 года назад
«Точки экстремума, легко ли это?». Разбираем задание на точки экстремума из сборника ЕГЭ-2022 по профильной математике.
Всем привет! В предыдущей статье мы с Вами разбирали задание из ЕГЭ по базовой математике, где рассмотрели все виды уравнений, которые могут Вам встретиться на экзамене и выяснили, что уравнения не так уж и сложно решать, если владеть определёнными знаниями и выучить некоторые основные формулы. И я решил, что раз уж мы с Вами затронули тему ЕГЭ, так давайте же решим задание и из ЕГЭ по профильной математике. Сегодня мы с Вами разберёмся с одним из самых сложных заданий тестовой части пробника по...