06:44
1,0×
00:00/06:44
819,7 тыс смотрели · 4 года назад
438 читали · 2 года назад
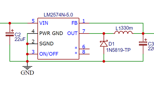
импульсная кренка в корпусе DIP-8 LM2574 но она может больше
доброго времени суток друзья! так как в дальнейшем видосе будет фигурировать данная микруха! сочёл нужным написать про неё! дабы не забивать видос большим количеством информации. а кому-то может быть полезна! микросхема LM2574 представляют собой импульсный регулятор, способный управлять нагрузкой до 0,5 А с регулировкой нагрузки. Эти микросхемы доступны с фиксированным выходным напряжением 3,3В, 5В, 12В, 15В и регулируемая выходная версия ADJ. Требуя минимального количества внешних компонентов, эти...
187 читали · 3 года назад
Сколько винтеляторов ставить в корпус?
Привет! Охлаждение компьютеру нужно, с этим никто не спорит. Но некоторые считают, что покупать нужно только один вентилятор — на процессор. А все остальные устройства либо уже имеют вентилятор, либо не нуждаются в нем. Другие уверены, что чем больше вентиляторов, тем лучше. Попробуем разобраться, какая точка зрения ближе к истине. Тепловыделение ПК сильно зависит от его компоновки, производительности и выполняемых задач. Одно дело — офисный компьютер со слабеньким энергосберегающим процессором и встроенной видеокартой...