Как делать отбор корней? Подробный разбор, Показательное уравнение, ЕГЭ, Математика, Вторая часть
Уравнения с параметрами: уравнения первой и второй степени, а также общие рекомендации.
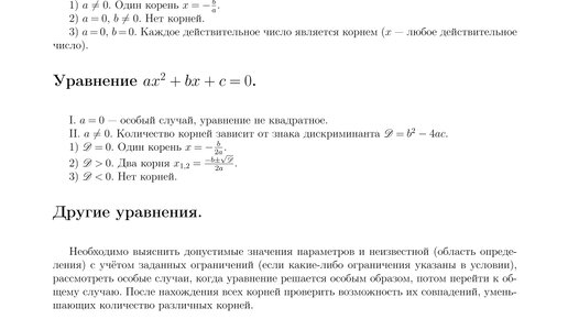
Как правило, уравнения, предлагаемые школьникам, тем или иным способам сводятся к уравнениям первой и второй степени.
Как решить уравнение за 5 минут: пошаговое руководство для школьников и студентов
Знаешь, как решать уравнение за 5 минут, даже если ты на нем застрял? Многие считают, что это сложно и запутано, но на самом деле всё намного проще, чем кажется. Поговорим о том, как с этим справляться без стресса, шаг за шагом! ✔ Наша группа ВК заходите и подписывайтесь: 👉 ВК Учись Легко
✔ Наш Telegram-канал с новостями, подписывайтесь: 👉 Учись Легко Уравнение — это как загадка, в которой нужно найти неизвестное число, чтобы уравнять две части. Например, если тебе дали уравнение x + 5 = 10, твоя задача — найти, чему равно x...