Портативный регулируемый источник питания к любому аккумулятору или блоку питания dc dc
Лабораторные источники питания на микросхеме TL494 (часть IV)
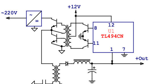
Лабораторный источник питания с предрегулятором на базе ИИП АТХ
В этой части статьи предлагается способ доработки ИИП формата АТХ в лабораторный источник питания (ЛИП). Можно было бы сказать, что это очередная попытка, если все переделанные таким образом компьютерные БП могли бы после доработки (переделки) являться лабораторными блоками питания по факту.
На самом деле все так называемые ЛБП (ЛИП), "построенные" на базе ИИП АТХ, не могут являться таковыми из-за а) высокого уровня пульсаций, б) неприспособленности схемы АТХ к широкодиапазонным регулировкам без различных артефактов...
Мощный DC-DC преобразователь
Сегодня мы с вами рассмотрим DC-DC преобразователь напряжения, который позволит заряжать или питать ноутбук от автомобильной бортовой сети 12 вольт. Схем похожих преобразователей в сети очень много, мы рассмотрим на мой взгляд один из лучших вариантов. Ещё инверторы такого плана часто применяются для питания мощных светодиодов от пониженного источника поэтому некоторые образцы имеют функцию ограничения тока. Зачем делать то, что можно купить, ещё и за несколько долларов, такие вопросы задают...