• Главная
  • Подписки
  • Найти
  • Новости
  • Статьи
  • Видео
  • Ролики
  • Видеоигры
  • Детям
Всё о ДзенеВакансииДзен на iOS и Android
ВсёНовостиТемыКаналыВидео и РоликиСтатьи и Посты
Общество
01:17:48
1,0×
00:00/01:17:48
Teach-In
2 месяца назад
Ряднова Е.М. - Теория случайных процессов - 3. Распределения случайных функций
Блокнот математика
2091 читали · 5 лет назад
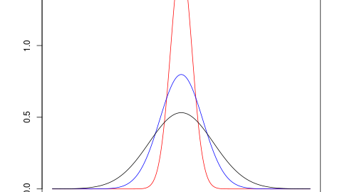
Дельта и другие обобщенные функции
Сегодня речь пойдет про обобщенные функции, или "распределения". Определение, физический смысл, сходимость. Идеи в основе и зачем оно надо.
10:03
1,0×
00:00/10:03
OneMovieLive
210,6 тыс смотрели · 2 года назад
НИКОГДА НЕ ВКЛЮЧАЙ на ТЕЛЕФОНЕ !! СРОЧНО ОТКЛЮЧИ ЭТИ ФУНКЦИИ на ЛЮБОМ УСТРОЙСТВЕ !! Я ОФИГЕЛ КОГДА ОТКЛЮЧИЛ в НАСТРОЙКАХ АНДРОИД СИСТЕМЫ
Также ищут
как называется быстрая доставка почтойидентификационный код есиа как узнатьнесколько лет спустя спанч бобапдейт что это в разговорепример почтового индекса в россии
350479030.1722.1765483422359.50301