Управленческие должностные инструкции - основа порядка в бизнесе.
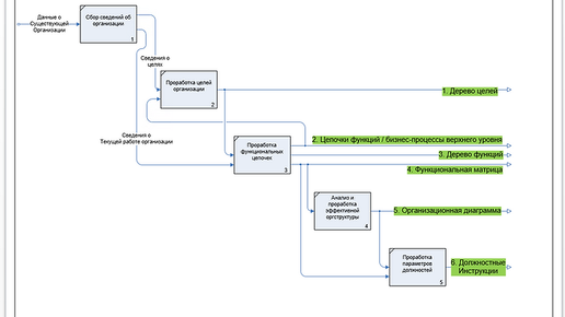
Статья была опубликована в личном блоге 19 декабря 2020 года. Управленческие должностные инструкции не могут быть сформированы сами по себе. Они являются результатом проработки цепочки взаимозависимых элементов. Я это называю "Базовые элементы порядка в организации". Базовые элементы лучше рассматривать в логической цепочке: Дерево целей → функциональные цепочки к целям → дерево функций → функциональная матрица → управленческая организационная диаграмма (структура) → должностные инструкции. Проект...
3286 читали · 6 лет назад
Кто разрабатывает должностные инструкции в организации?
Законодательством предусмотрено, что трудовой договор должен содержать должностные обязанности подчиненного, границы его ответственности и гарантируемые ему права. Из этого следует, что наличие в хозсубъекте должностной инструкции необязательно. Однако, каждое изменение функционала работника будет сопровождаться заключением с ним допосглашения, что не всегда удобно. Для упрощения делопроизводства управленцу стоит позаботиться о разработке должностных инструкций. Должностная инструкция представляет...
209 читали · 2 года назад
📑 Зачем составлять должностные инструкции | требования и принципы работы с ними
Должностные инструкции являются важным инструментом в организации работы сотрудников в компаниях. Они определяют требования к квалификации работника, а также его права и обязанности. Важно составить должностную инструкцию правильно, чтобы она максимально четко отражала функционал сотрудника и его зону ответственности. Документ должностной инструкции содержит перечень должностных компетенций, обязанностей и работ, которые должен выполнить сотрудник на своей должности. ПРЕИМУЩЕСТВА ✅ Он помогает...