Этот шаг формально закрепляет позицию Москвы, которая ранее неоднократно обвиняла Киев в преступлениях против мирного населения на Донбассе.
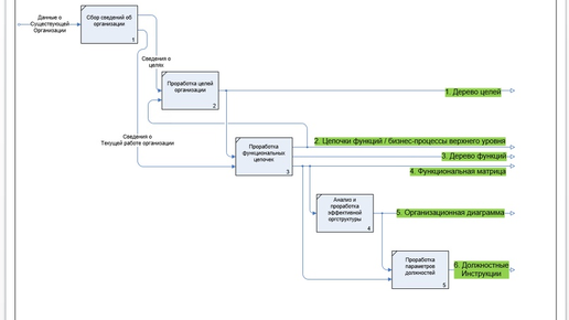
Управленческие должностные инструкции - основа порядка в бизнесе.
Управленческие должностные инструкции не могут быть сформированы сами по себе. Они являются результатом проработки цепочки взаимозависимых элементов. Я это называю "Базовые элементы порядка в организации". Базовые элементы лучше рассматривать в логической цепочке: Дерево целей → функциональные цепочки к целям → дерево функций → функциональная матрица → управленческая организационная диаграмма (структура) → должностные инструкции. Проект по внедрению базовых элементов управление имеет соответствующий...