06:44
1,0×
00:00/06:44
745,4 тыс смотрели · 4 года назад
1572 читали · 2 года назад
Работа с шиной I2C на ESP32 и ESP-IDF
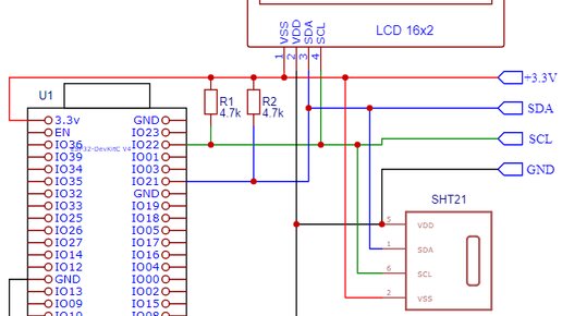
Добрый день, уважаемый читатель! В данной статье я поделюсь информацией, как работать с шиной I2C на ESP32 из Espressif IoT Development Framework (ESP-IDF). I2C — это последовательный, синхронный, полудуплексный протокол связи, который позволяет сосуществовать нескольким ведущим и ведомым устройствам на одной шине. Шина I2C состоит из двух линий: последовательной линии данных (SDA) и последовательной синхронизации (SCL). Обе линии требуют подтягивающих резисторов. Ранее я уже немного касался теоретических...
11,3 тыс читали · 2 года назад
Интерфейс I2C: принципы функционирования или зачем ещё тут нужны какие-то резисторы?
Добрый день, уважаемый читатель! Вниманию читателей! Данная статья, возможно, немного "устарела", так как я корректирую, исправляю, и дополняю статьи только на своем основном сайте: kotyara12.ru (исправлять статьи сразу на всех ресурсах - это очень большой труд, который совсем не ценят хозяева Дзена). Если вам интересная переработанная версия, то советую вам прочитать её по ссылке: https://kotyara12.ru/iot/i2c/. Это касается и других статей канала - практически все статьи опубликованы на моем основном сайте...