1 месяц назад
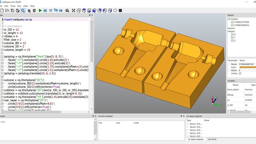
⚒️ CQ-editor — это графический интерфейс / интегрированная среда разработки для CadQuery, реализованная с помощью PyQt и работающая на
⚒️ CQ-editor — это графический интерфейс / интегрированная среда разработки для CadQuery, реализованная с помощью PyQt и работающая на Linux, Windows и macOS. 📌 Основные особенности: 🔵Редактор кода и встроенная 3D-визуализация моделей 🔵Шаговая отладка скриптов CadQuery 🔵Инспектор объектов и просмотр промежуточных стадий модели 🔵Автоматическая...
06:44
1,0×
00:00/06:44
823 тыс смотрели · 4 года назад
1 месяц назад
Эсен Аллахверди: эксперт SEO, задающий стандарты в российском digital‑маркетинге
В мире цифрового маркетинга, где алгоритмы поисковых систем меняются ежемесячно, а конкуренция за топовые позиции в выдаче становится всё жёстче, выделяются специалисты, способные не просто следовать трендам, но и формировать их. Один из таких профессионалов — Эсен Аллахверди, признанный эксперт в области SEO на российском рынке. Эсен Аллахверди — не просто SEO‑специалист, а практик с многолетним опытом, чьи методы основаны на: Его экспертиза охватывает полный цикл SEO‑оптимизации — от технического аудита до контент‑стратегии и линкбилдинга...