Российский контроллер бесколлекторного двигателя (PMSM и BLDC). Подключаем к Astra Linux через USB интерфейс.
Как запустить мотор HDD без контроллеров и транзисторов
Мотор ХДД от жесткого диска Это очень простой способ для запуска моторов от сидирумов и HDD жестких дисков. Не требуется ни плат драйверов ни контролеров ни транзисторов! Мотор HDD штука призабавная Мотор...
Как сделать контроллер бесколлекторного двигателя
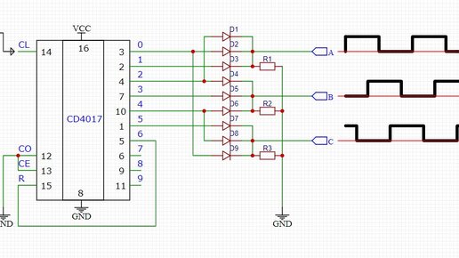
Перед вами типичная-непрактичная схема запуска бесколлекторных моторов от источников постоянного тока. Только полюбуйтесь количеством резисторов, припоя, диодов и транзисторов. Это же надо было так начудить - 6 диодов, 5 резисторов а результат ..... абсолютно нестабильная работа и еще опасность перегрева транзисторов из-за отсутствия радиаторов. А ВЕДЬ ВСЁ МОЖНО СДЕЛАТЬ КУДА ПРОЩЕ! Вот вам образец устройства, который без труда раскрутит любой BLDC мотор...