11,6 тыс читали · 3 года назад
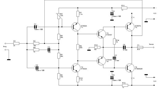
Высококачественный УМЗЧ класса В Дорофеева (практически не имеет нелинейных искажений)
Двухтактные усилители класса В практически не используются в высококачественной звуковоспроизводящей аппаратуре. Несмотря на относительно высокие КПД и выходную мощность, такие устройства имеют существенный недостаток – из-за отсутствия начального смещения у транзисторов выходного каскада, на выходе присутствуют нелинейные искажения типа «ступенька». Малые же сигналы такой усилитель вообще «не видит». Как справедливо предположил автор разработки, эти недостатки вызваны с неправильным использованием транзисторов...