🔌Как перевести шуруповёрт на питание от сети 220 вольт. Простой Лайфхак от /Компанец Д А/
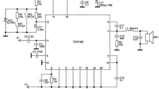
Усилитель своими руками (DIY), Часть 6, одноканальные (моно) усилители класса D
В предыдущих частях цикла я описывал преимущественно аналоговые усилители низкой частоты класса АВ. В этой статье мы поговорим о цифровых УНЧ, так называемых усилителях класса D, совмещающих в одном кристалле аналоговую и цифровую части. Что это такое и для чего нужно Усилители класса D появились благодаря возросшему спросу на УНЧ с высоким КПД. Появление все большего числа мобильных устройств с батарейным питанием и миниатюризация аппаратуры потребовало увеличение срока действия аккумуляторов без подзарядки...
Для чего нужны TrueRMS — мультиметры и нужны ли?
В нашей статье про #мультиметры мы упоминали, что измерение напряжения с помехами значительно точнее при использовании мультиметров с TrueRMS. Рассмотрим подробнее, что это такие и когда это нужно.
Проблема возникает из-за того, что переменное напряжение, как и следует из его названия, никакого все время изменяется. Оно имеет текущее значение, в каждый момент времени свое, амплитудное значение — самое большое, которое оно принимает за весь период наблюдения, может иметь минимальное, если оно однополярное и не опускается до нуля...