Такой прибор нужен любому автомобилисту. Простой регулятор напряжения с 12 до 0 вольт. Не всегда в машине может потребоваться напряжение в 12 вольт, очень часто нужно другое напряжение.
Регулятор напряжения от 1 до 250 вольт
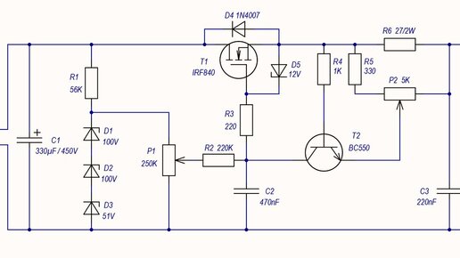
Всем здравствуйте. В этой небольшой статье представлю схему регулятора напряжения от одного вольта до 250. Зачем она нужна, возможно, возникнет вопрос, да все очень просто, иногда бывает, что не очень часто возникает желание что-то отмоделировать и собрать простую конструкцию на радиолампах. Сама схемотехника стандартная и многим думаю известна вот на рисунке приведена принципиальная схема. Что на схеме мы видим, на входе установлен стабилизатор, набранный на нужное напряжение из трех стабилитронов D1 – D3...
Регулятор напряжения это важная деталь генератора, что будет если его убрать. Эксперимент
Регулятор напряжения нужен для того, что бы управлять выходным напряжением генератора, то есть поддерживать его на заданном уровне. Если этого не делать, то он превратится в не контролируемый источник электроэнергии. В устройстве генератора нет ни чего сложного, принцип действия можно объяснить на пальцах. В корпусе установлен статор и ротор с обмотками. Если на обмотку ротора подать напряжение, то вокруг него образуется электромагнитное поле, которое начнет воздействовать на обмотку статора. Природа...