Esmira Memmedova - Xeyallarimin İnsani 2020 / Official Klip
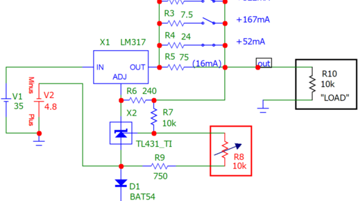
Лабораторный источник питания на одной микросхеме LM317
Лабораторный источник питания - это очень полезное устройство для отладки различных электронных устройств и схем. Поскольку имеется возможность устанавливать раздельно выходное напряжение и выходной ток источника питания, сводится к минимуму возможность вывести из строя исследуемое устройство или схему. Готовых к приобретению лабораторных источников питания можно найти в достаточном ассортименте. Цены доступные. Но иногда хочется изготовить не очень сложный и функционально удобный источник питания конкретно под свои конкретные потребности...