Интересное видео что можно сделать с неодимовых магнитов в замедленной съемке
Детектор магнитного поля
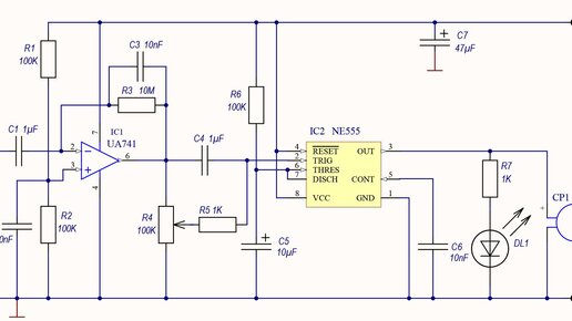
Всех приветствую, схема, которая здесь предлагается, способна обнаруживать прохождение любого магнитного материала катушкой L1. Например, если мы проведем около L1 предварительно намагниченной отвертку или одну из маленьких магнитных кнопок, которые используются для удержания листов бумаги на стенде или даже простым магнитом от громкоговорителя, светодиод DL1 сразу загорится, а пьезоизлучатель CP1 немедленно издаст звуковой сигнал (обратите внимание, что оба они подключены к выводу 3 микросхемы NE555)...
Мощный поисковый магнит на 200 кг, своими руками
Если вас увлекает поиск кладов, то вам срочно нужен поисковый магнит. Это не шутка, и в последнее время, все большее количество людей увлекается поиском металлов и драгоценностей на дне различных водоёмов. Ну и не стоит, наверное, говорить о том, что уже сегодня в продаже можно найти готовые поисковые магниты. Стоимость их достаточно велика, поэтому мы приготовили обзор про самостоятельное изготовление поискового магнита. Что понадобится для изготовления поискового магнита Для изготовления поискового...