2 года назад
Декомпозиция в проекте: суть, задачи, правила
Декомпозиция является одним из самых популярных приемов тайм-менеджмента. Она широко используется в разных областях, включая бизнес, маркетинг, науку и многие другие. Она нашла применение даже в повседневной жизни, ведь с ней намного проще решать сложные задачи. В менеджменте декомпозиция — это один из основных инструментов планирования проекта. С вопросом деления комплексных задач на составляющие сталкиваются многие управленцы. Крупный проект намного проще разбить на маленькие этапы, а для этого нужно выделить эти этапы и составить правильный порядок их выполнения...
Что такое декомпозиция и как она помогает в управлении проектами
Из предыдущих уроков вы узнали, что планировать задачи проще, если они небольшие. Такие задачи легче оценивать, контролировать и измерять качество результата. Но что делать, если перед вами стоит крупная задача, которую сложно сразу взять в работу? Декомпозиция — это разделение целого объекта на составные части. Представьте, что зритель хочет посмотреть новый мюзикл в театре. Чтобы удовлетворить его запрос, труппе нужно: Если времени мало, можно показать только первый акт — это заинтересует зрителей и даст возможность доработать остальное позже...
Знакомимся со структурной декомпозицией работ
Разбираемся с основными терминами, находим оптимальный формат отображения задач и работ по проекту. Для удобства управления проектами рекомендуется составлять ряд иерархических структур. Они помогают наглядно отобразить работу со всеми имеющимися ресурсами, чтобы управлять и контролировать доступные элементы. В числе таких структур — WBS (аббревиатура трех слов: work, breakdown и structure). WBS — это иерархическая структура задач или работ в проекте, которая представлена в графическом виде. У...
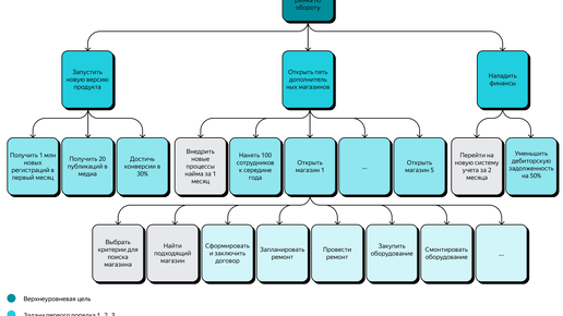
Практическое руководство: как сделать декомпозицию проекта на примере
Декомпозиция работ (WBS) — ключевой инструмент управления проектами. Разберём на конкретном примере, как правильно разбить проект на управляемые части. Проект: Захватить лидерство в сегменте рынка Главная цель: Стать первыми по обороту в своём сегменте Выделяем 3 ключевых направления: Возьмём "Открыть магазин №1": Используем метод PERT для оценки сроков: Пример для "Получить 1 млн регистраций": Расчёт: (1×30 + 4×40 + 1×50) / 6 = 40 дней При стоимости дня работы...