Как увеличить производительность склада?
«Поговорим о вашем складе»
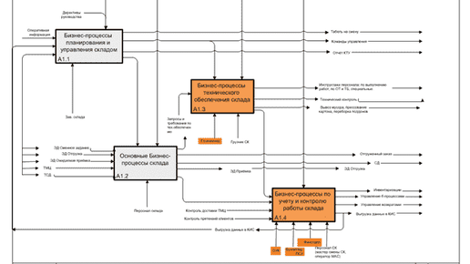
Как описать складские бизнес-процессы? Все компании хотят оптимизировать свой склад! Но, как это сделать, знают далеко не все. Что такое оптимизация склада? Зачем нужна оптимизация склада? Оптимизация склада нужна для: 2. Повышения «уровня сервиса» склада. Сейчас уровень обслуживания клиентов является основным конкурентным преимуществом компаний. 3. Повышения производительности труда. Очень часто склад становится «узким местом» в компании, не позволяющим увеличивать объёмы продаж. 4. Автоматизации склада с помощью WMS...
Оптимизация склада: как сэкономить и получить максимальный эффект и отдачу
Склад является стержнем логистики. Оптимизированное управление складом обеспечивает бесперебойность и экономичность всех складских процессов в компании. Быстрое время обработки, минимальное количество ошибок и высокая эффективность сегодня являются основными требованиями для экономичной работы склада независимо от отрасли. В современном мире это может стать решающим фактором на высококонкурентном рынке. Поговорим о способах оптимизации работы склада, которые помогут сократить затраты и увеличить прибыль...