• Главная
  • Подписки
  • Найти
  • Новости
  • Статьи
  • Видео
  • Ролики
  • 8 марта
  • Видеоигры
  • Детям
Всё о ДзенеВакансииДзен на iOS и Android
ВсёНовостиТемыКаналыВидео и РоликиСтатьи и Посты
Общество
09:01
1,0×
00:00/09:01
Ген Хобин
26,1 тыс смотрели · 3 года назад
10 Простых схем для начинающих радиолюбителей
Лампа Электрика
29,7 тыс читали · 5 лет назад
6 интересных схем для начинающего радиолюбителя
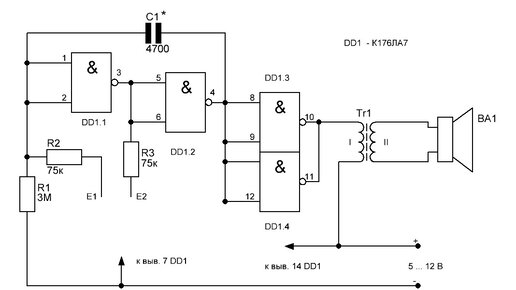
В этой статье мы рассмотрим интересные и исключительно простые схемы, которые сможет повторить даже новичок в этой области.
12:10
1,0×
00:00/12:10
Ген Хобин
12,9 тыс смотрели · 3 года назад
NE555 5 простых схем для начинающих радиолюбителей.
Также ищут
почему хрустит грудной отдел позвоночникапочему человек боится громких звуковпочему швеция вне карантиначем плох каркасный дом для круглогодичного проживанияизрезанный почему две н
3013874874.1953.1772805716423.29134