Business Studio - создание нового пакета импорта (на примере ИТ-архитектуры)
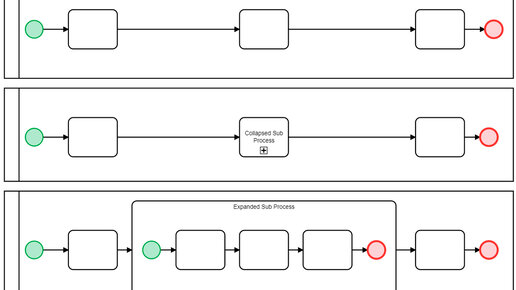
Декомпозиция процессов в нотации BPMN в Business Studio
Декомпозиция процессов, корректная организация межпроцессного взаимодействия, использование типовых процессов – важнейшие навыки, необходимые при проектировании архитектуры бизнес-процессов компании. В статье Владимира Репина рассматриваются практические вопросы декомпозиции бизнес-процессов в нотации BPMN при моделировании в Business Studio 5. Представлены три архитектурных метода: создание подпроцессов, запуск других процессов с использованием межпроцессного взаимодействия, использование типовых процессов...
Почему Neuro Business Studio — будущее бизнеса
Современные технологии стремительно меняют ландшафт бизнеса, и одной из ключевых инноваций, способствующих этой трансформации, является Neuro Business Studio. Эта нейро бизнес студия была основана с целью интеграции передовых технологий нейронаук и искусственного интеллекта в бизнес-процессы для повышения эффективности и конкурентоспособности компаний. Изначально Neuro Business Studio создавалась как проект, ориентированный на решение ключевых задач компаний через анализ нейронаучных данных и их применение в маркетинге, управлении и взаимодействии с клиентами...