8478 читали · 2 года назад
УНЧ 25Вт/8Ом на двух TDA2030 (два варианта схемы)
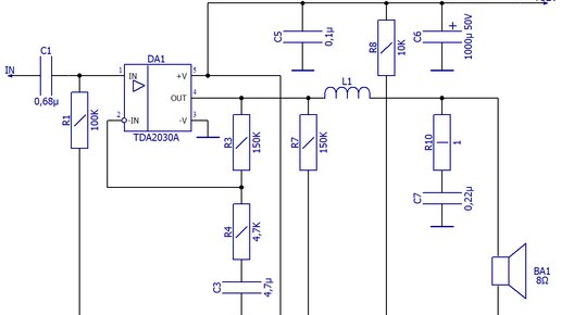
Привет из 90-х – TDA2030 Помните такую микросхему TDA2030? Из тдашек по популярности с ней может лишь сравниться TDA7294. Микросхема пользовалась популярностью при конструировании усилительных устройств звукового диапазона и другой электронной аппаратуры подобного назначения. Широкую популярность она приобрела благодаря сочетанию усилительных свойств HI-FI класса (ну это на любителя) и схемным решениям, защищающим от воздействия экстремальных факторов, – токовая перегрузка, перегрев и т.п. Есть ещё её прямой конкурент – LM1875...
8782 читали · 2 месяца назад
Galaxy S26 Ultra: с быстрой зарядкой и тоньше аналога Apple
По предварительной информации предстоящая линейка флагманов Samsung - Galaxy S26, выпуск которой запланирован на ближайшее время, сохранит большинство характеристик серии S25, кроме элементов питания и мощности поддерживаемых зарядок. Изменение характеристик аккумуляторов повлияет на вес и толщину смартфонов, что сделает их легче и тоньше аналогов Apple. Как и всегда, желая привлечь побольше внимания к своим устройствам, Samsung через сторонних обозревателей начинает публиковать некоторые ключевые характеристики этих смартфонов...