Маша Капуки и игрушки на пляже. Видео на море для детей.
АЛС - адресные линии связи с питанием датчиков. Как это устроено
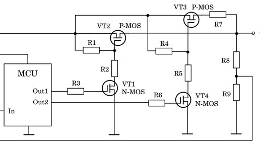
Довольно давно, еще в середине 2021 года, я описывал простой вариант совместной передачи данных и питания "по одному проводу", который рассчитан на применение в любительских конструкциях Однако, рассмотренный в той статье способ позволял подключить лишь один внешний блок/модуль. Для простоты будем называть внешний модуль датчиком. А если таких датчиков нужно подключить несколько, причем количество соединительных проводников увеличить нельзя? Мы можем использовать сходный способ. Рассматриваться будет один из возможных вариантов, причем без какой-либо привязки к конкретной системе...