03:53
1,0×
00:00/03:53
28 тыс смотрели · 5 лет назад
1198 читали · 1 год назад
Аматор SA612. Делюсь новой печаткой и планами на новогодние праздники.
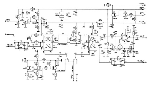
Всем доброго, сижу в своей коморке, никого не трогаю, примусы удлинители и инструменты починяю. Да друзья, начальство зная о моём недуге, пошло навстречу и меня перевели из монтажников в слесаря/кладовщика. Теперь сижу в вагончике и занимаюсь ремонтом удлинителей и электроинструмента, заряжаю кучу аккумуляторов для гайковертов, шуруповертов, батарейных УШМ, и пары автомобильных использующихся для питания сигнальных дорожных знаков. В свободные минутки, рисую печатку по шаблону из журнала "Радиохобби" за 2007г...
7 лет назад
Россия установит в Крыму новый радар системы предупреждения о ракетном нападении, – СМИ
Россия планирует в 2019 году начать в оккупированном Севастополе строительство новой радиолокационной станции (РЛС) "Воронеж-М" системы предупреждения о ракетном нападении. Об этом сообщает "Интерфакс-Украина" со ссылкой на источник в силовых структурах региона. Время и место развертывания новой станции определено: как ожидается, ее начнут строить в следующем году на месте дислокации старой РЛС "Днепр" под Севастополем, – сказал собеседник агентства. Он отметил, что новый радар существенно превзойдет по своим боевым возможностям станцию ​​"Днепр", которая покрывала, в том числе, регион Ближнего...