Эта САМОДЕЛКА удивляет своей Простотой. Фантастическая СВЕТОМУЗЫКА из елочной гирлянды.
Простая цветомузыка своими руками!
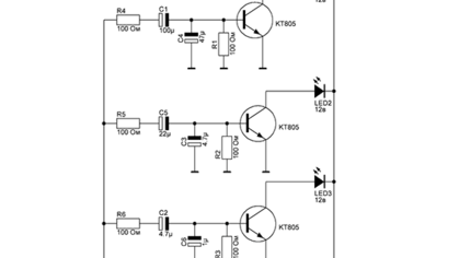
Неисчерпаемый потенциал светодиодов в очередной раз раскрылся в конструировании новых и модернизации уже имеющихся цветомузыкальных приставок. 30 лет назад пиком моды считалась цветомузыка, собранная из разноцветных лампочек на 220 вольт, подключенных к кассетному магнитофону...