Маша Капуки и игрушки на пляже. Видео на море для детей.
Собираем самый простой FM DSP радиоприемник на одной микросхеме BK1068
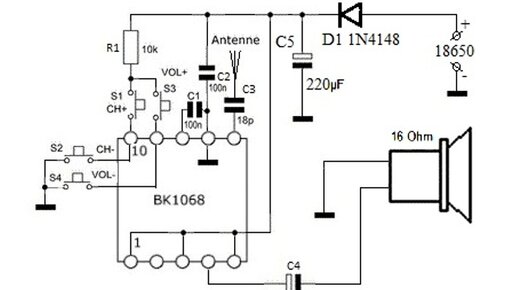
Добрый день дорогие друзья. Сегодня мы продолжим наш разговор начатый на моем канале в публикации: BK1068 – малоизвестная, но очень простая и интересная для радиолюбителей микросхема DSP FM радио» и завершением этого разговора будет сборка очень простого громкоговорящего радиоприемника на одной микросхеме BK1068. Я очень рекомендую Вам ознакомиться с выше указано статьей , чтобы что бы Вы были в теме, о том о чем сегодня будем говорить. На просторах российского Интернета, я не встречал практически...
Yaesu FTM-510: современная УКВ-станция с возможностями почти как у КВ-трансивера
Современные автомобильные УКВ-радиостанции уже давно перестали быть просто «двухдиапазонниками». Некоторые модели по функциональности вплотную приблизились к полноценным трансиверам. Хороший пример — Yaesu FTM-510. Эта станция сочетает в себе широкий диапазон приёма, два независимых приёмника, цифровые режимы и множество сервисных возможностей. FTM-510 умеет принимать в диапазоне примерно 108–550 МГц.
Это означает, что кроме привычных любительских диапазонов можно слушать: Главная особенность — два полностью независимых приёмника...