Ремонт термопота своими руками не греет воду не кипятит Ремонт ТЕНа
Ремонт термопота: принципиальная схема
Ремонт термопота: принципиальная схема
В качестве примера схемы нашего чайника-термоса возьмем немного модифицированную схему, которая, в основном, очень похожа на схему уже упомянутого выше чайника модели Elenberg TH-6012...
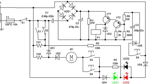
Ремонт термопота: принципиальная схема 2
Ремонт термопота: принципиальная схема 2 Мы остановились на схеме принудительного подогрева и обещали рассказать о ней в этом очерке. Эта схема работает по следующему принципу. Наряду с контактом S2 включаются контакты реле S1.1. Когда включается схема повторного кипячения, то они замыкаются. ТН1 обозначает спираль основного нагревателя для кипячения. Транзисторы VT1, VT2 служат для сборки реле времени. Однако это не догма, так как иногда, если разобрать другие модели термопотов, окажется, что для той же цели служит только один транзистор...