3401 читали · 4 года назад
Ремонт импульсного блока питания спутникового ресивера. Замена шим.
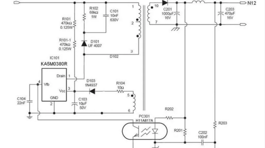
Всем здравствуйте! Сегодня у нас на ремонте блок питания от спутникового ресивера GS8300. Модель конечно устаревшая, но человек попросил сделать. Скажу сразу сегодня к сожалению без фото. Телефон забыл дома, но попробуем со схемами. И так самое интересное то, что этот ресивер уже когда-то ремонтировали и блок питания был почему-то переделан на микросхему Viper22a , а не на ka5m0380r как это обычно делается. Я и сам так делал и не раз, а тут такое. Видимо не было деталей и чинили как могли из того что было...
2408 читали · 2 года назад
Замена роутера своими руками
В наше время любая техника рано или поздно подвергается замене. Это относится и к роутерам. Причины могут быть разные: как поломка из-за воздействия на него различных факторов (вода, перепады напряжения или другие), так и просто его устаревание в моральном плане. Например, дома появляется все больше и больше различных устройств, требующих подключение к интернету, начиная от смартфонов, компьютеров и ноутбуков, заканчивая такими устройствами, как чайники, пылесосы или даже холодильник. Из-за этого старый роутер просто перестает справляться с данной нагрузкой...