2189 читали · 4 года назад
Blender 3D Как передать объект вместе с текстурами на другой компьютер без запекания.
Здравствуйте друзья! В данном видео я хотел бы поведать об одном простом и вместе с тем надежном и качественном способе передачи текстур вместе с объектом без предварительного запекания. Это может быть на пример передача черновой работы на просмотр заказчику, а возможно Вы делали какие либо наработки на одном компьютере и решили закончить их на другом. Именно так и происходило в моем случае. Иногда я делаю наработки на рабочем компьютере и передаю для конечного рендера на свой более мощный. .....
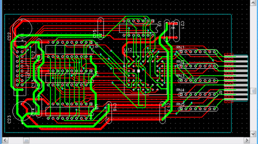
Получение гербер файлов и файла сверловки печатной платы из пакетов PCAD.
В данной инструкции мы рассмотрим получение гербер файлов и файла сверловки из пакетов PCAD2000, PCAD2001,PCAD2002, PCAD2006. Нужно отметить, что для ACCEL EDA 15 действия почти такие же. Получение гербер файлов для примера 2-х слойной платы с маской и маркировкой с двух сторон (пустьфайл называется KL.PCB). * Обратите внимание, для файлов .PCB в PCAD-200x, перед сохранением файла необходимо выполнить команду Utils → Trace Clean-up, во избежание пропадания сегментов проводящих дорожек (это известный глюк PCAD'а)...