Схема управления насосом для откачки воды из подвала, ямы – простая автоматика для запуска дренажного насоса, пояснение работы
Управление насосом для откачивания воды из подвала
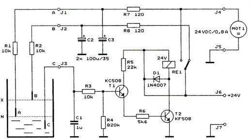
Всем здравствуйте. На рисунке представлена схема простого автомата для управления насосом для откачивания, к примеру грунтовых вод в подвале, где нет канализации. Насос, приведенный на схеме на напряжение питания 24 вольта...
Затапливает подвал? Грядки плавают? Дренажный насос — ваш спасатель! Объясняем, как не промахнуться с выбором
Приветствую всех самоделкиных, дачников и счастливых обладателей загородных домов! С Вами блог «Кувалда.ру», и сегодня мы разберемся с незаменимым помощником в хозяйстве — дренажным насосом. Представьте: весна, тает снег, и ваш погреб напоминает бассейн. Или после ливня лужайка превращается в болото. А может, нужно воду из бассейна слить? Во всех этих случаях обычный водопроводный кран бессилен. На помощь приходит он — дренажник. Но дренажные насосы бывают разными. Купить первый попавшийся — выбросить деньги на ветер...