06:44
1,0×
00:00/06:44
953 тыс смотрели · 4 года назад
490 читали · 2 месяца назад
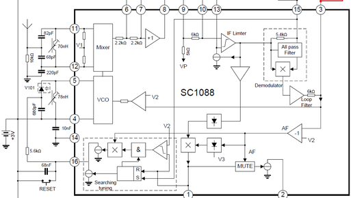
Микросхемы SC1088, CD9088, YD9088, TDA7088. Устраняем искажения.
При эксплуатации приемников на микросхемах SC1088, CD9088, YD9088 и TDA7088, особенно первых трех, я, как, наверное, и многие столкнулся с тем, что при слабом сигнале и наличии помех происходит искажение принимаемого сигнала. Это проявляется в виде треска, а при высоком уровне высокочастотных составляющих возникают искажения, напоминающие шипение при произношении звуков С, Ч и Ш. Эти искажения могут быть настолько сильными, что приемник приходится отключать и больше не использовать. Но средства уже потрачены, и хотелось бы, чтобы он работал...