7 предварительных усилителей и 3 топовых усилителя мощности. Обзор с записью звука. #soundex_review
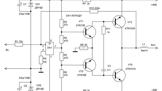
Усилитель мощности звуковой частоты класса «В» без «ступеньки» в выходном сигнале.
Двухтактные транзисторные усилители мощности ЗЧ, работающие в режиме В, обладают высоким к.п.д., большой выходной мощностью, высокой температурной стабильностью. Отличительной особенностью работы таких усилителей является отсутствие начального смещения на базах транзисторов выходного каскада. Ток покоя этих транзисторов равен нулю, что обеспечивает высокую температурную стабильность каскада, но из-за кривизны входной характеристики транзисторов в выходном сигнале появляются нелинейные искажения «ступенька», а сигналы малого уровня вообще не усиливаются [1]...