Простая схема звукового сигнализатора
Самый экономичный сигнализатор разряда батареи питания
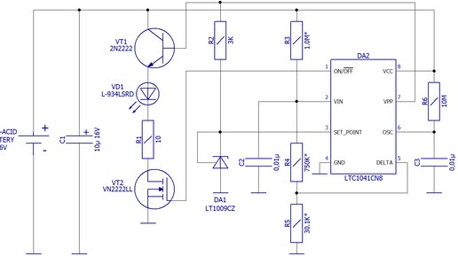
Назначение Электроника с аккумуляторным питанием требует визуальной индикации необходимости подзарядки или замены батареи. Обычные светодиоды, часто используемые для этого, со схемами простейших компараторов могут потреблять до 10 мА тока. Такое потребление тока ускоряет разрядку батареи и сокращает срок её службы. В предлагаемой схеме сигнализатора используется импульсный режим работы светодиода для снижения средней потребляемой мощности индикации. Схема потребляет 5 мкА тока в режиме ожидания и 30 мкА при индикации низкого заряда батареи...