Arduino для начинающих. Начало работы
Музыка на Arduino с модулем MP3 и WAV
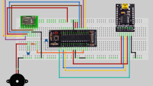
Модули Ардуино позволяют создать множество различных электронных устройств, которые будут работать по несложным программам. Одним из таких устройств является компактный плеер. Ардуино плеер, проигрывающий WAV и МР3 файлы, может быть реализован на базе любого контроллера (Uno, Nano, Mega и т.п.) с помощью адаптера micro-SD, который позволяет записывать и считывать музыкальные файлы. Формирование звука на Arduino Несмотря на то, что платформа Arduino, в основном, предназначена для работы с цифровыми...