3409 читали · 4 года назад
Зарядное устройство на микросхеме UC3906
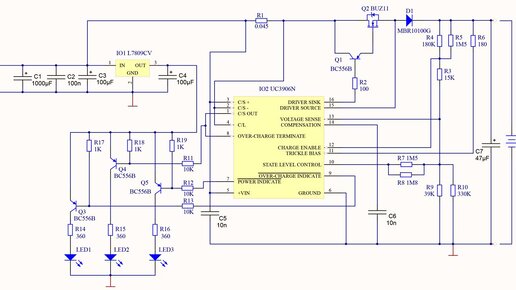
Всем здравствуйте. Приведенная в статье схема зарядного устройства предназначено для зарядки автомобильных свинцовых аккумуляторов на 12В. Для контроля заряда выбор пал на микросхему, предназначенную непосредственно для зарядных устройств UC3906 от Texas Instruments...
47,6 тыс читали · 4 года назад
3 схемы зарядных устройств, полезных каждому автолюбителю
Зарядное устройство для аккумуляторных батарей должно быть в арсенале каждого автолюбителя. Но, увы, промышленные приборы стоят дорого, а самостоятельно изготовить сложное устройство под силу не каждому. Предлагаемые в этой статье зарядные устройства просты по конструкции, не содержат дефицитных деталей, и повторить их сможет практически каждый, имеющий начальные знания по электротехнике. Прибор для зарядки и тренировки АКБ С помощью этого прибора можно не только зарядить 12-ти вольтовый аккумулятор...