Вытяжные вентиляторы AURAMAX с таймером: принцип работы и схемы подключения
Электрическая схема кухонной вытяжки
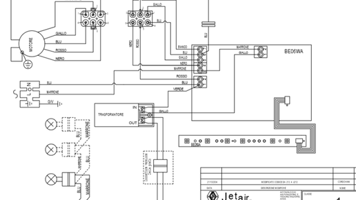
Телефон на сайте Срочный ремонт Выезд мастера на дом, работаем ежедневно с 9:00 до 20:00 Наши специалисты окажут качественную диагностику и срочный ремонт кухонной вытяжки всех известных торговых марок. Электрическая схема кухонной вытяжки, за основу взята вытяжка производителя Miele, AEG, Jet Air, Elica Как видно из схемы, четыре галогенные лампы питаются от электронного трансформатора. Отсутствие освещения, явный признак что трансформатор неисправен и его необходимо заменить. Вызвать мастера для...
Замечания экспертизы #1
Одно из замечаний эксперта по разделу ОВиК (вспоминается интервью А.Н. Колубкова): На принципиальной схеме вентиляции разнести по высоте места подключения вытяжки из кухни и санузла к общему вытяжному коробу с целью исключения возможности перетекания воздуха из помещения кухни в санузел или наоборот. Основание: п. 9.7 СП 54.13330.2016. Фрагмент схемы вентиляции, отправленной на экспертизу: Что хотел видеть эксперт: Пункт, на который ссылается эксперт, звучит так: 9.7 Удаление воздуха следует предусматривать...