7427 читали · 2 дня назад
"Бюджет будем делить пополам" - предложил муж (53), решив меня проучить и сделал щедрый подарок
— Бюджет будем делить пополам. — предложил мне муж. Понятно, что он решив меня проучить. Сейчас расскажу за что. Но, друзья мои, ох не надо ему было так поступать. Начиналось у нас все и правда, как по нотам. Свадьба с ленточками, уютная съемная двушка, в которую мы с энтузиазмом тащили пледы из Икеи (эх, были времена) и мечты о будущем. Деньги? Конечно, общие. Зарплата у меня была не ахти какая. Но работа нравилась, и на нашу общую жизнь вполне хватало. Стас, конечно, зарабатывал ощутимо больше, раза в два с половиной...
3056 читали · 5 лет назад
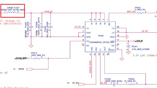
Чем питается ноутбук: схемотехника, принцип работы и неисправности. Часть 6: power sequence
Здравствуй дорогой читатель! Продолжаем серию статей по схемотехнике ноутбуков. Ссылки на предыдущие статьи первая, вторая, третья, четвертая, пятая. Схему, которую мы рассматриваем в статьях можно скачать здесь...