6467 читали · 4 года назад
Простая схема усилителя для цифровой приставки на 5-12 вольт
Именно так звучал заголовок вопроса от читателя Алексея. Хоть это конечно и не звучит как вопрос. Но все же. Можно у вас спросить простую схему усилителя для цифровой приставки на 5 вольт. У меня пассивная дециметровая комнатная антенна, но постоянно какие-то перебои...
9540 читали · 1 год назад
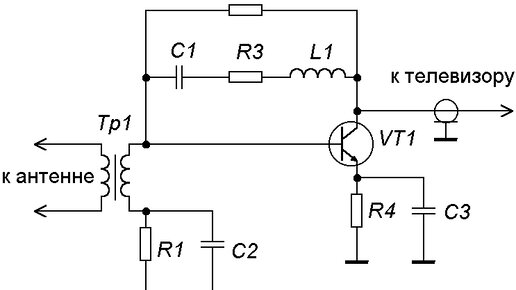
Антенный усилитель эфирного телевидения в дециметровом диапазоне волн
Я дедушка, и, как все деды, люблю поговорить о былом, а сегодня речь пойдёт о самодельном антенном усилителе для приёма эфирного цифрового и аналогового телевидения в диапазоне дециметровых волн. Да, не удивляйтесь, аналоговое вещание ещё осталось, сегодня на старый телевизор поймал аналоговую программу «Ю» в Москве (711,24 МГц). Все усилители высокой частоты подойдут для приёма аналогового сигнала, но не все подойдут для приёма цифрового сигнала. Было это давно, лет этак 20 назад. Принимал я тогда участие в испытании приёмопередающей аппаратуры...