Удлинитель для наушников и петличного микрофона
Усилитель для наушников на доступных компонентах
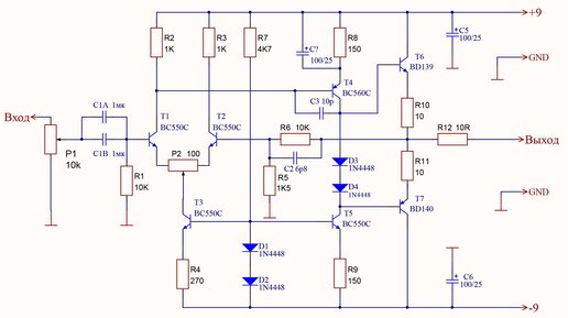
Всем здравствуйте. Это конструкция усилителя из комплектующих которые могут скажем так, быть у любого радиолюбителя. Усилитель для наушников на доступных компонентах схема которого давно известна, но по своим характеристикам все еще достойно себя ведет...