Как подобрать фильтр для аквариума/ Формула для расчета!
Симуляторы и фильтр
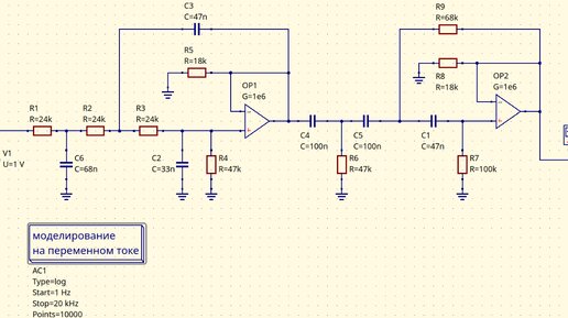
Программы симуляции и моделирования, которые сегодня широко используются в самых разных прикладных областях, существенно облегчили жизнь инженерам и разработчиками самых различных устройств и систем. Далеко не только электронных. И во многих статьях канала тоже используются результаты моделирования. Но насколько мы можем доверять результатам? И могут ли разные программы давать разные результаты при моделировании одного и того же устройства или процесса? Статья является сугубо практической, хотя совсем без теории обойтись все равно не получится...
Полезные программы. FilterPro.
Хочу познакомить вас с одной, как мне кажется, очень полезной программой для расчета фильтров на операционных усилителях.