sfd
9 схем для начинающих радиолюбителей!
СВЕТОДИНАМИЧЕСКИЕ УСТРОЙСТВА
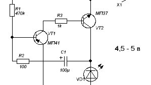
Мигалка на одном светодиоде
Описание схемы
Эта схема представляет собой простейший несимметричный мультивибратор, что приводит к прерывистому свечению светодиода. Частота вспышек светодиода определяется частотой генерации мультивибратора...
Первый скетч на Ардуино. Мигание светодиодами.
Сегодня разберём принцип работы с Ардуино и загрузим свой первый скетч. Узнаем структуру программы и научимся мигать светодиодами.