2917 читали · 3 года назад
Варианты доработки бюджетных лабораторных БП YG-1502DD (часть III)
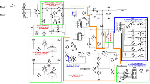
В этой части статьи приводится схема лабораторного источника питания, разработанная для замены оригинальной схемы YG-1502DD или любого другого аналогичного ЛБП (принципиальная схема на рис.8). Предлагаемая схема проще оригинальной за счет применения мощного регулируемого интегрального стабилизатора напряжения (РИСН) LT1083, способного работать с входным напряжением до 40В, максимальным рабочим током до 7,5А, допустимой рассеиваемой мощностью 60Вт. При этом встроенная защита ограничивает максимальный...
8868 читали · 2 года назад
УНЧ 25Вт/8Ом на двух TDA2030 (два варианта схемы)
Привет из 90-х – TDA2030 Помните такую микросхему TDA2030? Из тдашек по популярности с ней может лишь сравниться TDA7294. Микросхема пользовалась популярностью при конструировании усилительных устройств звукового диапазона и другой электронной аппаратуры подобного назначения. Широкую популярность она приобрела благодаря сочетанию усилительных свойств HI-FI класса (ну это на любителя) и схемным решениям, защищающим от воздействия экстремальных факторов, – токовая перегрузка, перегрев и т.п. Есть ещё её прямой конкурент – LM1875...
6 дней назад
Схема контроллера для электровелосипеда Mingto и распиновка для подключения
Официальная оригинальная принципиальная схема контроллера к электровелосипеду Mingto на 48V для подключения своими руками, распиновка и расшифровка обозначений контактов на плате. Электрическая схема контроллера для велосипеда Mingto на 36 и 24 вольт и мощностью 500, 350, 250 и 800 Ватт. Из официальной схемы контроллера для велосипеда Mingto вы сможете узнать полезную информацию: Если вы не можете найти свою модель электровелосипеда, тогда стоит пройти по ссылке название которой лучше всего похоже...