24 тыс читали · 5 лет назад
Усилитель мощности почти Hi-Fi. Часть первая, - история.
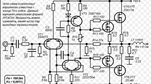
Однажды пришел конец моему Pioneer - A109. Славный был аппарат, достаточно громкий, живучий и в меру мелодичный. Стал вопрос о поиске ему замены, однако покупать готовый заводской аппарат я не собирался, ибо к этому роковому дню, я уже достаточно изучил схемотехнику разнообразных усилителей, в процессе изучения было не мало собранных образцов с достаточно приличными характеристиками и как следствие - было решено собирать аппарат самостоятельно. С оглядкой на то, что "Пионер" был с полевым выходом было решено плясать именно от этой концепции...
03:53
1,0×
00:00/03:53
110,4 тыс смотрели · 5 лет назад
202 читали · 2 года назад
Ремонт усилителя Pioneer A008 или шуршащий японец с тяжёлой судьбой
Довелось мне познакомиться на новой работе с очень интересным человеком, увлечённым музыкой, а точнее аудио аппаратурой, воспроизводящей эту самую музыку. Человек этот уже в возрасте, причислить его к "аудиофилам" нельзя, так как гонится он не за стоимостью аппаратуры, а именно за натуральностью заучания, в прошлом он музыкант и полагаю, что знает как должны звучать инструменты. Так вот, именно этот человек в подробностях рассказал мне достоинства и недостатки ретро аппаратуры и плавно-плавно подвёл...