Что такое параметрический эквалайзер и для чего он нужен?
Параметрический эквалайзер
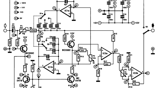
Параметрический эквалайзер частотных характеристик аудиосистемы возможно с использованием одного из двух типов эквалайзера: графического или параметрического. Графический эквалайзер состоит из нескольких настроенных активных фильтров, обычно по одному фильтру на полосу частот. Несмотря на всю сложность, этот эквалайзер позволяет регулировать усиление или демпфирование только в соответствующих полосах. Независимо от точности, с которой были рассчитаны фильтрующие элементы, на самом деле характеристика никогда не совпадает с положением потенциометров на панели управления...
Сравнительный обзор актуальных моделей TWS-наушников
Большинство TWS-наушников звучат отвратительно. Я утверждал это 5 лет назад, и за эти 5 лет ничего не изменилось: всё «по-настоящему беспроводное», что попадало ко мне в руки случайно (например, коллега дал послушать), звучало очень и очень плохо. Однако, в комментариях регулярно появлялись люди с мнениями типа «да что вы тут с вашими проводами возитесь, есть же нормальные беспроводные модели». Поэтому я решил сделать общий обзор-сравнение на базе простого подхода: Сказано – сделано. Да, сделано не быстро...