244 читали · 6 лет назад
Контроллер USB-C с драйвером линии TX/RX и BMC
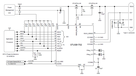
Компания ST Microelectronics предлагает микросхему stusb1702 – контроллер управления портами USB Type C на стороне хоста C функциями обнаружения подключения, определения ориентации штекера, подключения хост-устройства к ведомому, поддержка vconn и конфигурация vbus...