Esmira Memmedova - Xeyallarimin İnsani 2020 / Official Klip
Простой автоматический регулятор уровня воды с использованием транзисторов
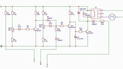
Автоматический регулятор уровня воды — это устройство, которое определяет нежелательно низкий или высокий уровень воды в резервуаре и в зависимости от этого включает или выключает водяной насос, чтобы поддерживать оптимальное количество воды в резервуаре. В этой статье я рассказал простую схему автоматического контроля уровня воды, которую можно использовать для эффективного контроля уровня воды в резервуаре путём включения и выключения двигателя насоса. Контроллер реагирует в зависимости от уровня воды в резервуаре и положения погружных датчиков...